搜索
首页
所情概况
研究所简介
地理位置
联系方式
成果简介
情境教育简介
获奖情况
重要文献
专家评述
媒体报道
团队成果
特等奖专题
课题研究
部重点课题
省前瞻项目
省委托课题
市专项课题
培训推广
机构设置
推广活动
实验区校
丰碑永存
李吉林情境人生
事迹材料
所获荣誉
主要著作
教育随笔
展馆速览
展馆简介
馆内掠影
情境教育成果展示室
情境论文速递
新闻中心
情境论文速递
位置:
首页
> 情境论文速递
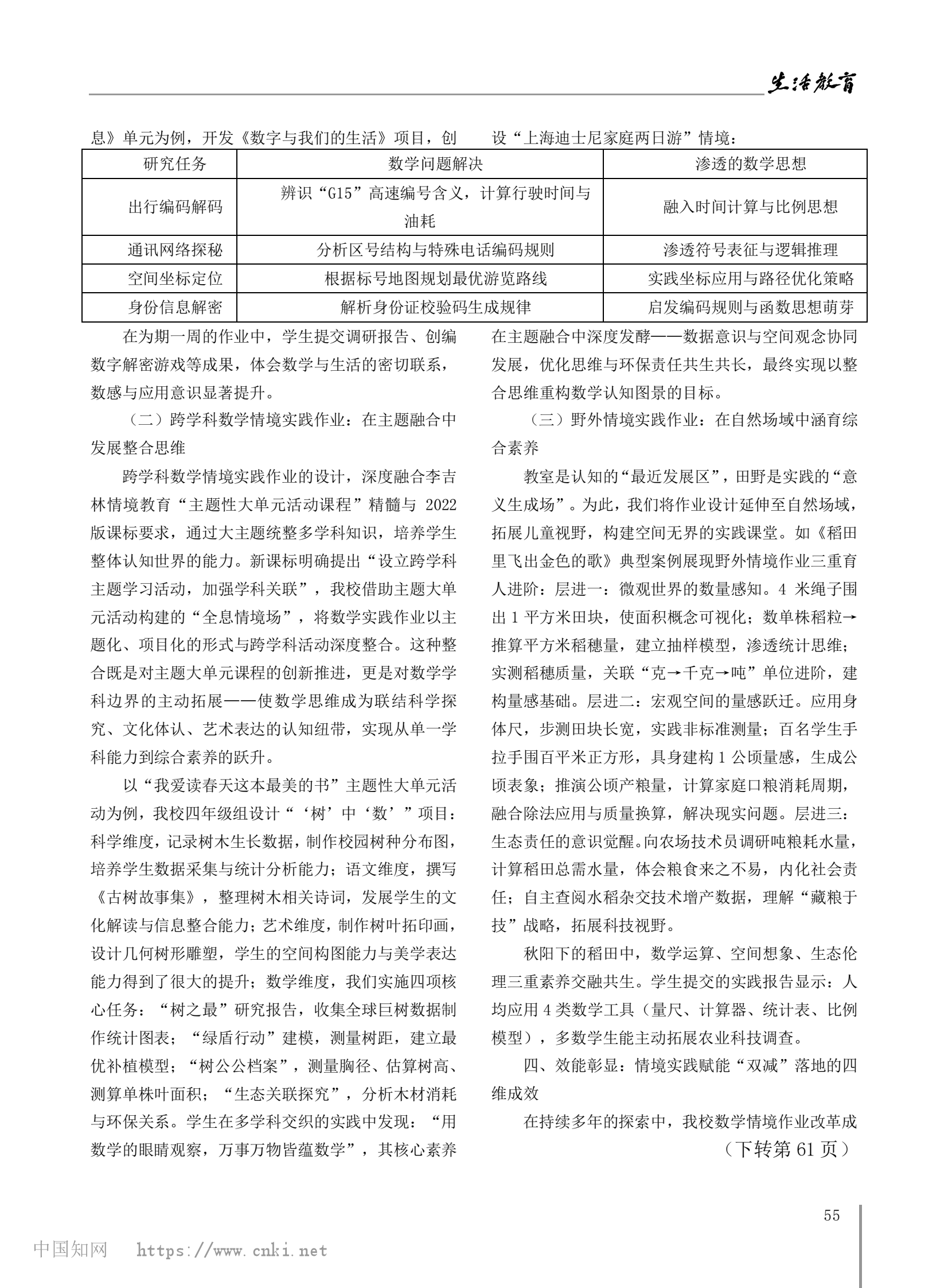
情境速递 | 施丹瑾:彰显情境育人特色 赋能“双减”增效落地——小学数学情境实践作业的思考与实践
2025-11-20
上一篇:情境速递 | 鲍松青:构境融智,活语生趣——浅谈情境教学在小学英语课堂中的深化与实践
下一篇:没有了